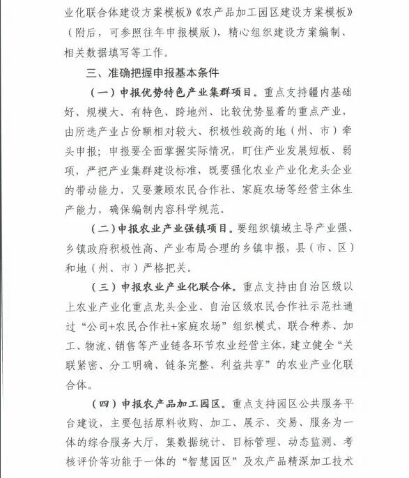
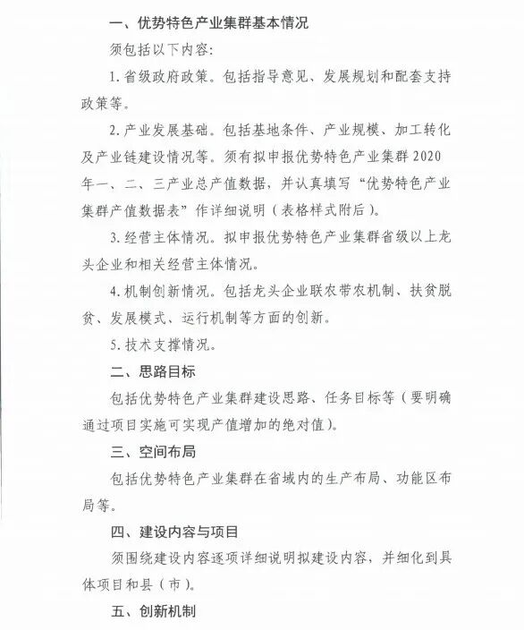
新疆 | 2022年优势特色产业集群、农业产业强镇等储备项目申报通知
2021年11月07日来源:农业农村部
日前,农业农村部对十三届全国人大三次会议提出的“关于切实提升农业现代化建设水平助推乡村振兴的”的建议,在其农业农村部网站发布了《对十三届全国人大三次会议第4749号建议的答复》,就相关问题进行了详细回答。
(责编:霍海斌)
免责声明:中国食品新闻网对文中陈述、观点判断保持中立,不对所包含内容提供任何明示或暗示的保证。转载目的在于传递更多信息,请读者仅作参考,并自行承担全部风险与责任。 网站转载上传图片或文字的知识版权如有侵犯,请及时通知我们,本网站将在第一时间及时删除。

我来说两句